1. 领域背景与文献引入
文献英文标题:Tumor endothelium-derived PODXL correlates with immunosuppressive microenvironment and poor prognosis in cervical cancer patients receiving radiotherapy or chemoradiotherapy;发表期刊:Biomarker Research;影响因子:未公开;研究领域:宫颈癌放射/放化疗预后与肿瘤微环境。
宫颈癌是女性生殖系统最常见的恶性肿瘤之一,对于局部晚期患者,放化疗是标准治疗方案,但约23%的患者会出现局部复发或远处转移,整体预后仍较差。目前临床缺乏能够精准预测宫颈癌放化疗患者预后的生物标志物,也缺乏针对放化疗耐药或复发的有效干预靶点,这成为制约宫颈癌治疗效果提升的核心问题。领域共识:Podocalyxin样蛋白(PODXL)在胃癌、结直肠癌等多种肿瘤中由肿瘤细胞表达,可促进肿瘤转移并提示不良预后,但在宫颈癌中,其表达的细胞类型、与放化疗预后的关联及作用机制均未明确,这一研究空白为本次研究提供了核心切入点,明确其功能将为宫颈癌放化疗患者的预后评估和治疗优化提供新方向。
2. 文献综述解析
作者对领域现有研究的评述逻辑分为两个维度:一是宫颈癌放化疗的临床现状与预后困境,二是PODXL在泛肿瘤中的研究进展与宫颈癌领域的空白。在宫颈癌治疗领域,现有研究已明确局部晚期患者的标准治疗为放化疗,但复发率高、预后差的问题尚未解决,缺乏有效的预后标志物和干预靶点;在PODXL研究领域,现有研究证实其在胃癌、结直肠癌、膀胱癌等多种肿瘤中由肿瘤细胞表达,通过促进上皮间质转化、肿瘤转移等过程提示不良预后,但针对宫颈癌的研究仅涉及初步的单细胞测序线索,未明确其表达细胞类型及与放化疗预后的关系。
通过对比现有研究的未解决问题,本研究的创新价值凸显:首次明确宫颈癌中PODXL主要表达于肿瘤内皮细胞(TECs)而非肿瘤细胞,这与其他肿瘤中的表达模式存在显著差异;同时首次揭示PODXL高表达与宫颈癌放化疗患者的不良预后及免疫抑制微环境直接相关,填补了宫颈癌领域中PODXL功能研究的空白,为放化疗患者的预后评估和靶向治疗提供了新的理论依据。
3. 研究思路总结与详细解析
本研究的整体框架为:以明确宫颈癌放化疗患者中PODXL的表达细胞类型、预后价值及作用机制为核心目标,围绕“PODXL在宫颈癌TECs中的功能及对放化疗预后的影响”这一核心科学问题,构建了“单细胞筛选→临床验证→机制解析→数据库验证”的闭环技术路线,通过多组学数据结合临床队列分析,系统阐明PODXL的临床意义与生物学功能。
3.1 单细胞RNA测序与PODXL表达细胞鉴定
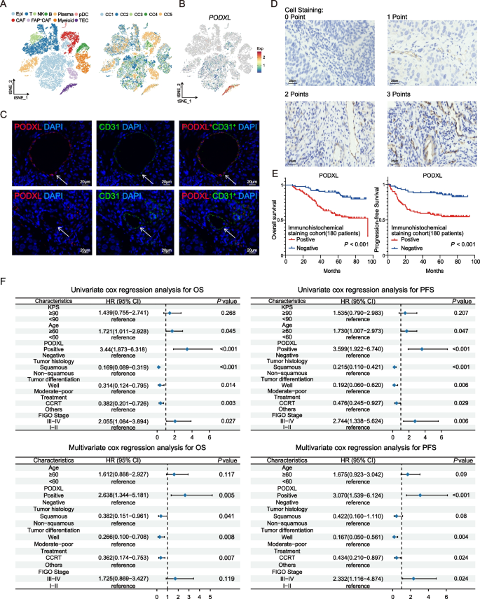
本环节的核心目标是明确PODXL在宫颈癌组织中的特异性表达细胞类型。研究团队对5例未接受治疗的宫颈癌患者的29453个细胞进行单细胞RNA测序(scRNA-seq),利用已知的细胞谱系标记物(如NK细胞标记KLRB1、T细胞标记CD3E、肿瘤内皮细胞标记VWF等)对细胞群进行分类鉴定。结果显示,PODXL基因主要富集表达于肿瘤内皮细胞群,这一结果通过宫颈癌组织切片的免疫荧光染色得到进一步验证,免疫荧光图像中PODXL(红色)与肿瘤内皮细胞标记CD31(绿色)呈现共定位。

文献未提及具体实验产品,领域常规使用单细胞测序平台(如10x Genomics Chromium)、免疫荧光抗体、激光共聚焦显微镜等。
3.2 临床队列预后相关性分析
本环节的核心目标是验证PODXL表达与宫颈癌放化疗患者预后的关联。研究纳入180例接受放疗或放化疗的宫颈癌患者,通过免疫组化染色对肿瘤组织中PODXL的表达水平进行评分,评分标准根据染色强度分为0-3分。Kaplan-Meier生存分析结果显示,PODXL阳性表达患者的总生存期(OS)和无进展生存期(PFS)均显著短于阴性表达患者(均P<0.001);单因素Cox回归分析显示PODXL阳性表达、年龄、肿瘤病理类型等多个因素与预后相关,进一步的多因素Cox回归分析证实,PODXL阳性表达是患者无进展生存期的独立预测因子(P<0.001)。
文献未提及具体实验产品,领域常规使用免疫组化试剂盒、病理图像分析系统、生存分析软件(如R语言survival包)等。
3.3 肿瘤内皮细胞亚群功能特征解析
本环节的核心目标是探究PODXL高表达肿瘤内皮细胞的功能特征及作用机制。研究将scRNA-seq数据中的肿瘤内皮细胞按PODXL表达水平分为高表达组和低表达组,通过差异基因分析、基因本体(GO)富集分析、基因集富集分析(GSEA)等生物信息学方法进行功能解析。结果显示,与PODXL低表达TECs相比,PODXL高表达TECs上调了血管生成、内皮细胞发育与迁移等促肿瘤通路,同时下调了抗原呈递、T细胞活化、干扰素产生等免疫相关通路,呈现出免疫抑制和促肿瘤的特征;细胞通讯分析进一步发现,PODXL高表达TECs与肿瘤上皮细胞的相互作用更强,尤其是通过VEGF信号通路促进内皮细胞发育和血管生成。

文献未提及具体实验产品,领域常规使用生物信息学分析工具(如Seurat、ClusterProfiler、CellPhoneDB等)。
3.4 批量RNA测序验证与免疫微环境分析
本环节的核心目标是在更大样本队列中验证PODXL的预后价值及对免疫微环境的影响。研究利用TCGA数据库中187例接受放疗或放化疗的宫颈癌患者的批量RNA测序(bulk RNA-seq)数据进行分析,生存分析显示PODXL高表达患者的无进展生存期更短(HR=1.71,95%CI=1.01-2.9,P=0.027);差异基因富集分析证实PODXL高表达组富集了上皮细胞增殖、发育等促肿瘤通路;免疫浸润分析显示,PODXL高表达组的抗原呈递细胞共刺激评分、T细胞共刺激评分显著更低,CD8+T细胞、Th1细胞、滤泡辅助T细胞等抗肿瘤免疫细胞的浸润水平也显著降低(均P<0.05),进一步验证了PODXL与免疫抑制微环境的关联。
文献未提及具体实验产品,领域常规使用公共数据库(如TCGA)、免疫浸润分析工具(如CIBERSORT、ESTIMATE等)。
4. Biomarker研究及发现成果
本研究鉴定的生物标志物为Podocalyxin样蛋白(PODXL),属于肿瘤内皮细胞来源的蛋白类标志物,其筛选与验证逻辑为:通过单细胞RNA测序筛选出PODXL在宫颈癌中的特异性表达细胞类型,随后通过180例临床样本的免疫组化验证其表达模式,再利用TCGA数据库的批量RNA测序数据在更大样本队列中验证其预后价值。
该标志物的研究过程为:表达来源为宫颈癌组织中的肿瘤内皮细胞,验证方法包括单细胞RNA测序(5例样本)、免疫组化染色(180例样本)、批量RNA测序(187例样本);特异性方面,PODXL在宫颈癌中仅特异性高表达于肿瘤内皮细胞,与其他肿瘤中表达于肿瘤细胞的模式存在显著差异;敏感性方面,生存分析显示其能够有效区分宫颈癌放化疗患者的预后差异(P<0.001)。
核心成果方面,PODXL是宫颈癌放化疗患者的独立预后标志物,风险比HR=1.71(95%CI=1.01-2.9,P=0.027);同时首次揭示其通过调控肿瘤内皮细胞的功能,促进免疫抑制微环境形成,进而影响患者预后。这一发现不仅明确了PODXL在宫颈癌中的独特作用模式,更为宫颈癌放化疗患者的预后评估提供了新的生物标志物,同时为靶向肿瘤内皮细胞的联合治疗提供了潜在靶点。
