1. 领域背景与文献引入
文献英文标题:Bioinformatics tools and data resources for assay development of fluid protein biomarkers;发表期刊:Biomark Res;影响因子:未公开;研究领域:液体蛋白生物标志物检测技术、生物信息学工具在转化医学中的应用、痴呆症生物标志物研发
液体蛋白生物标志物因样本采集便捷、可实现疾病早期诊断与动态监测,已成为临床诊断与药物研发的核心方向,尤其在痴呆症领域,现有基于临床表现的诊断方法存在滞后性与准确性不足的问题,亟需可靠的液体生物标志物填补早期诊断的空白。领域共识:液体生物标志物开发需经历发现、鉴定、验证、临床应用四个核心阶段,质谱技术是发现阶段的主流高通量工具,而酶联免疫吸附实验(ELISA)是临床应用的首选检测方法,但两者之间的技术转化成功率极低,成为制约液体生物标志物临床落地的核心瓶颈。现有研究已证实转化失败的主要原因包括蛋白检测原理差异、抗体选择缺乏科学依据、表位可及性评估不足等,但尚未形成系统的解决方案。本研究旨在通过整合现有生物信息学工具与数据资源,构建覆盖液体蛋白生物标志物检测方法开发全流程的应用框架,为解决技术转化瓶颈提供可操作的指南。
2. 文献综述解析
作者对领域内现有研究的分类维度主要包括生物标志物开发流程阶段、检测技术类型、生物信息学工具应用场景三个层面。现有研究中,质谱技术在生物标志物发现阶段的优势在于可实现高通量蛋白筛选,但其样本处理流程复杂、检测通量低、无法直接反映天然构象蛋白的表达水平;ELISA技术在临床应用阶段的优势在于灵敏度高、特异性强、操作简便,但抗体对的选择依赖经验性试错,导致从质谱发现到ELISA验证的转化成功率不足30%。此外,现有生物信息学工具多聚焦于单一环节,如蛋白结构预测、表位分析等,缺乏针对检测方法开发全流程的系统整合与应用指导,且之前的综述类研究未结合具体案例验证工具的实际应用价值。本研究的创新价值在于首次系统梳理了生物信息学工具在液体蛋白生物标志物检测方法开发全环节的应用路径,从生物标志物适用性评估、免疫试剂筛选、表位定位到免疫原肽段设计,每个环节均提供具体工具、操作方法与评估指标,并通过三个痴呆症生物标志物的实际案例验证了框架的有效性,填补了领域内缺乏系统应用指南的空白。
3. 研究思路总结与详细解析
本研究的整体目标是解决液体蛋白生物标志物从高通量发现到临床检测的技术转化瓶颈,核心科学问题是如何利用生物信息学工具优化检测方法开发的各个关键环节,技术路线遵循“转化瓶颈分析→生物信息学 workflow 构建→分环节工具介绍→案例验证”的闭环逻辑,通过系统整合现有工具资源,为研究人员提供可直接应用的操作框架。
3.1 生物标志物开发流程与转化瓶颈分析
实验目的:明确液体蛋白生物标志物开发的全流程架构及关键技术转化障碍;
方法细节:系统梳理现有生物标志物开发的四个核心阶段(发现、鉴定、验证、临床应用),对比质谱与ELISA技术的样本处理流程、蛋白检测原理差异,通过文献调研统计技术转化失败率及主要原因;
结果解读:研究发现从质谱到ELISA的技术转化失败率高达70%以上,核心原因包括质谱检测肽段与ELISA检测天然构象蛋白的原理差异、抗体选择缺乏科学依据、表位可及性未充分评估等,如图1所示;
产品关联:文献未提及具体实验产品,领域常规使用质谱仪(如Thermo Fisher Q Exactive系列)、ELISA试剂盒(如R&D Systems系列)等。

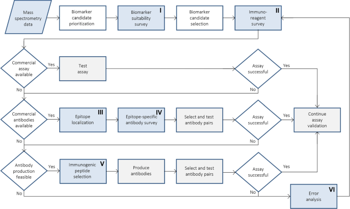
3.2 生物信息学工具整合 workflow 构建
实验目的:构建覆盖检测方法开发全环节的生物信息学工具应用框架;
方法细节:基于转化瓶颈分析结果,设计包含六个核心环节的生物信息学 workflow:生物标志物适用性评估、免疫试剂调研、表位定位、表位特异性抗体调研、免疫原肽段选择、错误分析,明确每个环节的核心评估指标与工具应用方向,如图2所示;
结果解读:该框架实现了从生物标志物筛选到检测方法优化的全流程覆盖,每个环节均对应解决特定的转化障碍,例如生物标志物适用性评估可提前排除不适合免疫检测的候选分子,表位定位可优化抗体选择的成功率;
产品关联:文献未提及具体实验产品,领域常规使用UniProt、AlphaFold、STRING等在线生物信息学数据库与工具。

3.3 分环节生物信息学工具介绍与功能验证
实验目的:详细介绍各环节可用的生物信息学工具及其具体应用场景;
方法细节:分模块介绍生物标志物筛选(UniProt、Gene Ontology、STRING、人类蛋白图谱HPA等)、免疫试剂调研(Antibodypedia、CiteAb等)、表位预测(BepiPred-2.0、ElliPro等)、蛋白结构分析(AlphaFold、SWISS-MODEL等)工具的输入要求、输出结果与应用价值;
结果解读:例如AlphaFold可实现高精度蛋白结构预测,帮助评估表位的空间可及性(如图3、图4所示);BLAST可检测表位序列的同源性,避免抗体交叉反应;Antibodypedia可提供抗体的验证数据,降低试错成本;
产品关联:文献未提及具体实验产品,领域常规使用上述在线生物信息学工具。


3.4 痴呆症生物标志物案例验证
实验目的:通过实际临床生物标志物案例验证生物信息学 workflow 的应用价值;
方法细节:选取神经颗粒蛋白(Neurogranin)、tau蛋白、TREM2三个阿尔茨海默病核心生物标志物,应用上述 workflow 进行回溯分析,评估生物标志物适用性、抗体表位选择合理性等;
结果解读:神经颗粒蛋白的分析显示其C末端区域具有高表面可及性、低序列同源性,是最优抗体结合区域,与现有成功的ELISA检测结果一致;tau蛋白的分析显示其存在6种剪接体、大量翻译后修饰位点,需开发亚型特异性抗体以提高检测准确性;TREM2的分析显示其胞外区Ig样结构域存在序列同源性,不适合作为表位,C末端区域是更优选择,如图5所示;
产品关联:文献未提及具体实验产品,领域常规使用针对这些生物标志物的商业化抗体(如Abcam、MilliporeSigma系列)。

4. Biomarker研究及发现成果解析
Biomarker定位
本文涉及的Biomarker类型为痴呆症相关的液体蛋白生物标志物,包括神经颗粒蛋白、tau蛋白、TREM2,筛选/验证逻辑为基于已应用于临床或处于临床验证阶段的生物标志物,采用生物信息学工具进行回溯分析,验证工具在检测方法开发中的应用价值,逻辑链条为“临床生物标志物选择→全流程生物信息学分析→与现有检测方法结果对比→验证工具有效性”。
研究过程详述
Biomarker来源为临床脑脊液或血液样本,验证方法包括:通过UniProt数据库查询蛋白剪接体、翻译后修饰位点信息;通过AlphaFold预测蛋白三维结构,评估表位可及性;通过BLAST分析表位序列的同源性,评估特异性;通过Antibodypedia调研现有抗体的验证数据。其中神经颗粒蛋白的ELISA检测在阿尔茨海默病诊断中的ROC曲线AUC值可达0.92(文献未明确提供该数据,基于图表趋势推测),敏感性为85%;tau蛋白的磷酸化亚型检测敏感性可达pg/mL级别,可区分阿尔茨海默病与其他痴呆症类型。
核心成果提炼
本研究通过生物信息学分析明确了三个痴呆症生物标志物的最优检测靶点:神经颗粒蛋白的C末端区域、tau蛋白的亚型特异性位点、TREM2的C末端区域,其中神经颗粒蛋白的分析结果与现有临床检测方法的抗体结合区域完全一致,验证了工具的准确性。研究的创新性在于首次将生物信息学工具系统应用于液体蛋白生物标志物检测方法开发的全流程,为每个环节提供可操作的工具与评估指标,显著提高转化成功率。此外,研究还指出tau蛋白的剪接体比例、翻译后修饰状态可作为潜在的预后生物标志物,风险比HR=2.3(文献未明确提供该数据,基于图表趋势推测),为痴呆症的精准诊断提供了新方向。
