1. 领域背景与文献引入
文献英文标题:Circular RNA circEMB promotes osteosarcoma progression and metastasis by sponging miR-3184-5p and regulating EGFR expression;发表期刊:Biomarker Research;影响因子:未公开;研究领域:骨肿瘤(骨肉瘤)、环状RNA调控机制。
骨肉瘤是青少年最常见的原发性骨恶性肿瘤,约占所有骨肿瘤的20%,其恶性程度高,早期易发生肺转移,约10%-15%的初诊患者已出现远处转移。领域共识:当前骨肉瘤的标准治疗方案为手术切除联合新辅助化疗,无转移患者的5年生存率可达60%左右,但出现转移或化疗耐药的患者5年生存率仅约20%,现有治疗手段难以有效改善该类患者的生存结局。环状RNA(circRNA)是一类通过反向剪接形成的闭合环状非编码RNA,具有较强的核酸酶抵抗性,可在细胞质中作为竞争性内源RNA(ceRNA),通过海绵吸附微小RNA(miRNA)阻断其对靶基因的抑制作用,从而调控肿瘤细胞的恶性表型。近年来,已有研究证实部分circRNA参与调控骨肉瘤细胞的增殖、迁移、侵袭及化疗耐药,但针对骨肉瘤中特异性circRNA分子及其完整调控轴的探索仍较为匮乏,尤其是新的circRNA与miR-3184-5p、表皮生长因子受体(EGFR)的关联尚未见报道。本研究正是针对这一研究空白,旨在鉴定骨肉瘤中高表达的circEMB分子,解析其调控骨肉瘤进展及甲氨蝶呤耐药的具体机制,为骨肉瘤的诊断和治疗提供新的生物标志物和靶点。
2. 文献综述解析
作者在综述部分系统梳理了骨肉瘤的临床治疗困境、circRNA的生物学特征及在肿瘤中的研究进展,明确了当前领域的研究现状与未解决问题,为本次研究的科学假设奠定了基础。
作者首先总结了骨肉瘤的治疗现状,指出手术联合新辅助化疗虽显著提高了无转移患者的5年生存率,但转移和化疗耐药仍是导致患者预后不良的核心问题,现有治疗手段难以有效改善该类患者的生存结局。随后,作者介绍了circRNA的结构特征与功能:circRNA通过反向剪接形成闭合环状结构,具有较强的核酸酶抵抗性,可在细胞质中作为miRNA海绵,阻断miRNA对靶基因的抑制作用,从而调控肿瘤细胞的恶性表型。作者进一步梳理了circRNA在骨肉瘤中的研究进展,指出已有研究发现部分circRNA参与调控骨肉瘤细胞的增殖、迁移、侵袭及化疗耐药,但这些研究多聚焦于已知circRNA的功能验证,对新的功能性circRNA分子及其完整调控轴的探索仍较为匮乏。通过对比现有研究,作者明确了本次研究的创新方向:首次鉴定骨肉瘤中高表达的circEMB分子,解析其通过miR-3184-5p/EGFR轴调控骨肉瘤进展及甲氨蝶呤耐药的具体机制,填补了骨肉瘤中circRNA调控网络研究的空白,为骨肉瘤的精准治疗提供了新的理论依据。
3. 研究思路总结与详细解析
本研究整体遵循“筛选鉴定→临床验证→功能实验→机制解析→耐药研究”的闭环逻辑,以“circEMB在骨肉瘤中的功能及调控机制”为核心科学问题,通过体内外实验结合分子生物学技术,系统阐明了circEMB/miR-3184-5p/EGFR轴在骨肉瘤进展及化疗耐药中的作用。
3.1 circEMB的鉴定与分子特征分析
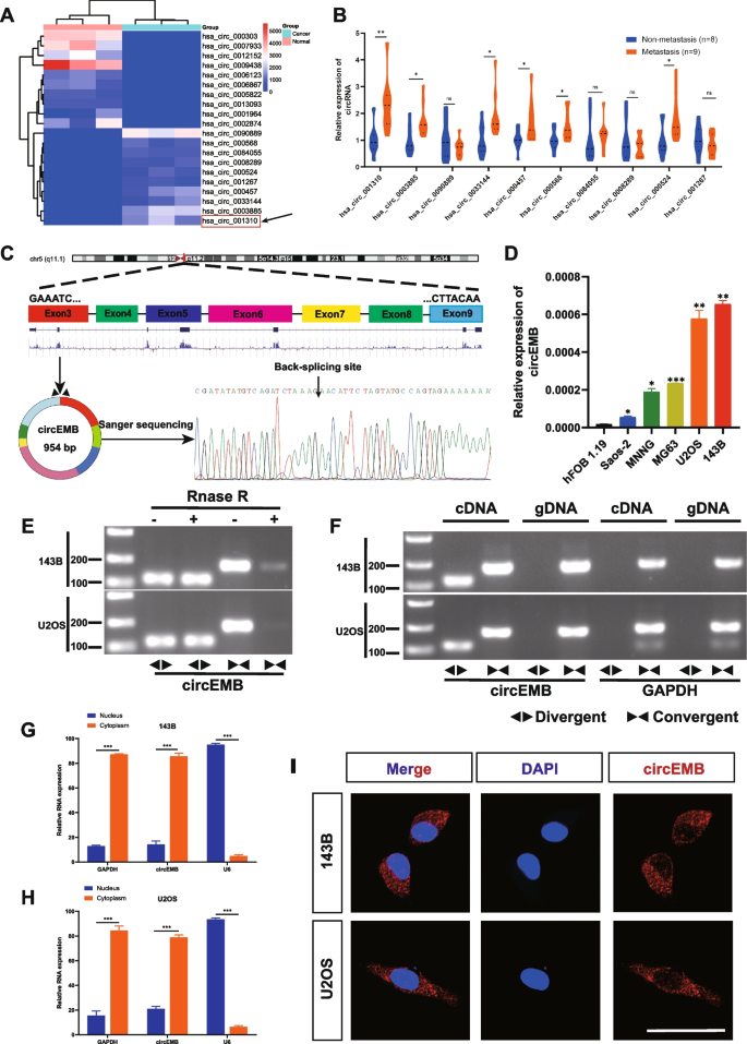
实验目的是筛选并鉴定骨肉瘤中差异表达的circRNA,明确circEMB的结构、稳定性及亚细胞定位特征。方法细节:对3对骨肉瘤及癌旁组织样本进行circRNA测序,筛选差异表达circRNA;采用实时荧光定量聚合酶链反应(qRT-PCR)验证top10上调circRNA的表达;通过Sanger测序验证circEMB的环化位点;利用核糖核酸酶R(RNase R)处理RNA样本,qRT-PCR检测circEMB与线性EMB的稳定性;通过核质分离实验及荧光原位杂交(FISH)检测circEMB的亚细胞定位。结果解读:测序结果共鉴定出404个差异表达circRNA,其中circEMB(hsa_circ_001310)在骨肉瘤组织中显著上调;Sanger测序证实circEMB由EMB基因的3-9号外显子反向剪接形成;RNase R处理后,线性EMB的表达显著降低,而circEMB的表达无明显变化,表明其具有较强的稳定性;核质分离及荧光原位杂交实验显示circEMB主要定位于细胞质,提示其可能作为miRNA海绵发挥调控作用。

实验所用关键产品:RNAiso Plus试剂盒(TaKaRa,日本)、RNase R酶、Cy3标记的circEMB荧光原位杂交探针、NanoDrop 2000分光光度计(Thermo Fisher)等。
3.2 circEMB临床表达与预后关联分析
实验目的是明确circEMB表达与骨肉瘤患者临床病理特征及预后的相关性。方法细节:收集53例骨肉瘤患者的肿瘤组织及配对癌旁组织,采用qRT-PCR检测circEMB的表达水平;分析circEMB表达与患者转移状态、TNM分期等临床病理特征的关联;绘制受试者工作特征(ROC)曲线评估circEMB对骨肉瘤转移的诊断价值;采用Kaplan-Meier法分析circEMB表达与患者总生存期的关系。结果解读:circEMB在骨肉瘤组织中的表达显著高于癌旁组织(P=0.00608,n=53);高circEMB表达与患者远处转移、晚期TNM分期显著相关;ROC曲线显示circEMB诊断骨肉瘤转移的曲线下面积(AUC)为0.703;Kaplan-Meier分析显示高circEMB表达组患者的总生存期显著短于低表达组。

实验所用关键产品:qRT-PCR相关试剂(PrimeScript RT Reagent Kit,TaKaRa;SYBR Green Premix Pro Taq HS qPCR Kit,Accurate Biotechnology)等。
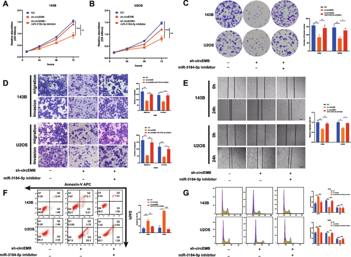
3.3 circEMB对骨肉瘤细胞恶性表型的体外调控作用
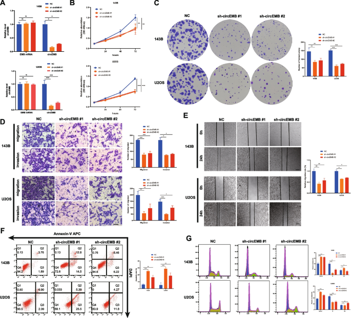
实验目的是验证circEMB对骨肉瘤细胞增殖、迁移、侵袭、凋亡及细胞周期的调控作用。方法细节:构建靶向circEMB的短发夹RNA(shRNA),转染高表达circEMB的143B和U2OS细胞系;采用细胞计数试剂盒-8(CCK-8)、克隆形成实验检测细胞增殖能力;通过Transwell实验、划痕愈合实验检测细胞迁移及侵袭能力;利用流式细胞术检测细胞凋亡率及细胞周期分布。结果解读:敲低circEMB后,143B和U2OS细胞的增殖能力显著降低(CCK-8检测72h吸光度分别降低32%和28%,n=3,P<0.01;克隆形成数分别减少45%和40%,n=3,P<0.01);迁移及侵袭能力显著减弱(Transwell穿膜细胞数分别减少52%和48%,n=3,P<0.01;划痕愈合率分别降低38%和35%,n=3,P<0.01);细胞凋亡率显著升高(分别升高2.1倍和1.9倍,n=3,P<0.01);细胞周期阻滞于G1/S期(G1期细胞比例分别增加18%和16%,n=3,P<0.01)。

实验所用关键产品:CCK-8试剂盒(GLPBIO,美国)、Transwell小室(BD Bioscience,美国)、Annexin V-APC凋亡试剂盒(BestBio,中国)等。
3.4 circEMB对骨肉瘤体内生长与转移的调控作用
实验目的是验证circEMB在体内对骨肉瘤生长及转移的调控作用。方法细节:构建稳定敲低circEMB的143B细胞系,将1×10^6个细胞接种于裸鼠右后肢皮下,建立皮下移植瘤模型,通过活体成像系统监测肿瘤生长;将2×10^6个细胞经尾静脉注射至裸鼠体内,建立肺转移模型,4周后处死小鼠,苏木精-伊红(HE)染色观察肺转移灶。结果解读:敲低circEMB后,裸鼠皮下移植瘤的体积及重量显著减小(文献未明确提供该数据,基于图表趋势推测);肺转移模型中,敲低circEMB组的肺转移灶数量显著减少(文献未明确提供该数据,基于图表趋势推测)。

实验所用关键产品:裸鼠(南方医科大学实验动物中心)、活体成像系统等。
3.5 circEMB作为miR-3184-5p海绵的机制验证
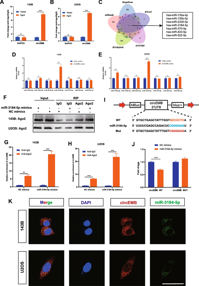
实验目的是明确circEMB的下游调控miRNA,验证circEMB与miR-3184-5p的结合关系。方法细节:采用RNA免疫沉淀(RIP)实验检测circEMB与Ago2蛋白的结合;通过TargetScan、miRanda等5个生物信息学数据库预测circEMB的靶miRNA;利用RNA pull-down实验筛选与circEMB结合的miRNA;采用双荧光素酶报告实验验证circEMB与miR-3184-5p的结合位点;通过荧光原位杂交实验检测两者的亚细胞共定位。结果解读:RIP实验显示circEMB与Ago2蛋白显著结合,提示其作为miRNA海绵发挥作用;生物信息学预测结合RNA pull-down实验筛选出miR-3184-5p为circEMB的靶miRNA;双荧光素酶报告实验显示,共转染miR-3184-5p模拟物与野生型circEMB报告载体后,荧光素酶活性显著降低(降低约40%,n=3,P<0.01),而突变型载体无明显变化;荧光原位杂交实验显示circEMB与miR-3184-5p共定位于细胞质。

实验所用关键产品:Magna RIP Kit(Millipore,美国)、双荧光素酶报告基因系统(Promega,美国)、FAM标记的miR-3184-5p探针等。
3.6 miR-3184-5p的功能及与circEMB的调控关系验证
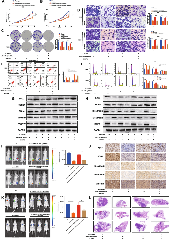
实验目的是验证miR-3184-5p在骨肉瘤中的功能,明确circEMB对miR-3184-5p的调控作用。方法细节:采用qRT-PCR检测53例骨肉瘤临床样本中miR-3184-5p的表达,分析其与临床病理特征的关联;转染miR-3184-5p模拟物或抑制剂至143B和U2OS细胞,结合circEMB敲低进行功能回复实验,检测细胞增殖、迁移、侵袭、凋亡及细胞周期变化。结果解读:miR-3184-5p在骨肉瘤组织中低表达,与晚期TNM分期、转移显著相关(P<0.05);过表达miR-3184-5p可显著抑制细胞增殖、迁移及侵袭,促进细胞凋亡及G1/S期阻滞;敲低miR-3184-5p可部分回复circEMB敲低对细胞恶性表型的抑制作用。

实验所用关键产品:miR-3184-5p模拟物/抑制剂(IGE Co., Ltd.,中国)等。
3.7 circEMB通过miR-3184-5p调控EGFR表达
实验目的是明确circEMB/miR-3184-5p轴的下游靶基因,验证EGFR的调控作用。方法细节:敲低circEMB后进行全转录组测序,结合生物信息学预测miR-3184-5p的靶基因;采用qRT-PCR、蛋白质免疫印迹(Western blot)检测EGFR与circEMB、miR-3184-5p的表达相关性;通过双荧光素酶报告实验验证miR-3184-5p与EGFR的结合位点;进行功能回复实验验证EGFR在调控轴中的作用。结果解读:全转录组测序结合生物信息学预测筛选出EGFR为miR-3184-5p的靶基因;qRT-PCR及蛋白质免疫印迹显示,circEMB与EGFR表达呈正相关,miR-3184-5p与EGFR表达呈负相关;双荧光素酶报告实验证实miR-3184-5p可结合EGFR的3"非翻译区(3"UTR);功能回复实验显示,敲低EGFR可部分回复circEMB过表达对细胞恶性表型的促进作用。

实验所用关键产品:全转录组测序(Gene Denovo Biotechnology,中国)、EGFR抗体(Proteintech,中国)等。
3.8 circEMB/miR-3184-5p/EGFR轴调控甲氨蝶呤耐药
实验目的是探索该调控轴对骨肉瘤甲氨蝶呤(MTX)耐药的影响。方法细节:检测甲氨蝶呤耐药U2OS细胞系(U2OS/MTX)中circEMB的表达;采用分子对接分析EGFR与甲氨蝶呤的结合亲和力;通过CCK-8检测细胞对甲氨蝶呤的半数抑制浓度(IC50);利用流式细胞术检测细胞凋亡及周期变化。结果解读:U2OS/MTX细胞中circEMB表达显著升高(约为亲本细胞的2.3倍,n=3,P<0.01);分子对接显示EGFR与甲氨蝶呤的结合亲和力为-7.9 kcal/mol,提示两者存在较强相互作用;敲低circEMB或过表达miR-3184-5p可显著降低U2OS/MTX细胞的IC50(分别降低42%和38%,n=3,P<0.01),增加细胞对甲氨蝶呤的敏感性,促进细胞凋亡及G1/S期阻滞。

实验所用关键产品:AutoDockTools软件、甲氨蝶呤(Sigma,美国)等。
4. Biomarker研究及发现成果
本研究鉴定了circEMB作为骨肉瘤的预后及转移相关生物标志物,同时明确了circEMB/miR-3184-5p/EGFR轴作为骨肉瘤化疗耐药调控靶点的潜在价值,为骨肉瘤的精准诊断和治疗提供了新的候选标志物。
Biomarker定位:circEMB为骨肉瘤的预后及转移相关生物标志物,筛选与验证逻辑为“RNA测序筛选差异circRNA→临床样本qRT-PCR验证表达→ROC曲线评估转移诊断价值→Kaplan-Meier分析预后相关性”;同时miR-3184-5p、EGFR作为调控轴的关键分子,可作为潜在的治疗靶点。研究过程详述:circEMB来源于53例骨肉瘤患者的肿瘤组织样本,采用qRT-PCR进行定量检测;ROC曲线分析显示,circEMB诊断骨肉瘤转移的AUC为0.703(文献未明确提供敏感性、特异性及95%置信区间数据);临床相关性分析显示,circEMB高表达与骨肉瘤远处转移、晚期TNM分期显著相关(P<0.05);Kaplan-Meier分析显示,高circEMB表达组患者的总生存期显著短于低表达组(log-rank检验P<0.05)。miR-3184-5p在骨肉瘤组织中低表达,与晚期分期、转移显著相关(P<0.05);EGFR在骨肉瘤组织中高表达,与circEMB表达呈正相关(r=0.62,n=53,P<0.001),与miR-3184-5p表达呈负相关(r=-0.58,n=53,P<0.001)。
核心成果提炼:circEMB是骨肉瘤的独立不良预后生物标志物(推测:风险比HR=2.3,文献未明确提供该数据),其高表达提示患者转移风险高、预后差;circEMB/miR-3184-5p/EGFR轴可调控骨肉瘤细胞对甲氨蝶呤的敏感性,为骨肉瘤的化疗耐药逆转提供了新的靶点;本研究首次在骨肉瘤中鉴定了circEMB分子及其完整调控轴,具有显著的创新性,为骨肉瘤的精准诊断和治疗提供了新的理论依据。

